Electron microscopy
 
Infineon IR3895
- Integrated Circuits and Materials -
- An Online Book -
Integrated Circuits and Materials                                                                                  http://www.globalsino.com/ICsAndMaterials/        


Chapter/Index: Introduction | A | B | C | D | E | F | G | H | I | J | K | L | M | N | O | P | Q | R | S | T | U | V | W | X | Y | Z | Appendix

=================================================================================

The characteristics of Infenion IR3895M as shown in Figure 4180a are: [2]
          i) Single 5V and 12V application.
          ii) Wide Input Voltage Range from 1.0V to 21V with external Vcc.
          iii) Output Voltage Range: 0.5V to 0.86* Vin.
          iv) Programmable Switching Frequency up to 1.5MHz.
          v) Operating temp: -40°C where Tj is < 125°C.
          vi) Potential Applications:
             vi.a) Desktop and workstations.
             vi.b) Fan.
             vi.c) Graphic boards.
             vi.d) Netcom and telecom.
             vi.e) Point of load.
             vi.f) Pump.
             vi.g) Servers and storage.
             vi.h) Servo drives.
             vi.i) Solar.
             vi.j) UPS.
             vi.k) Welding.

EXT_5V0 Generation

Figure 4180a. Infenion IR3895M. [2]

EXT_5V0 Generation

Figure 4180b. An application of Infenion IR3895. [2]

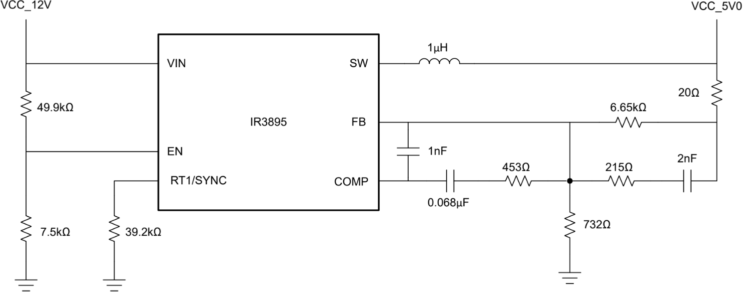
Figure 4180c shows the EXT_5V0 Generation. The main 5V is generated from the 12V input by using a buck converter, IR3895, from Infenion Technologies. A DIN connector is used in the board which connects to the main AC power adapter. The output of the adapter is 12V DC. This 12V DC is used as the inputs to the buck. The 5V output of the buck is used as the input voltage for the PMIC.

EXT_5V0 Generation

Figure 4180c. EXT_5V0 Generation. [1]

Figure 4180d shows typical efficiency and power loss curves of Infenion IR3895.

typical efficiency typical efficiency
(a)
(b)
typical efficiency typical efficiency
(c)
(d)
Figure 4180d. (a) Typical efficiency, (b) Power loss curves, (c) RDSON OF MOSFETS over temperature at VCC = 6.4V, and (d) VCC_UVLO_Start of Infenion IR3895. [3]

typical efficiency

Figure 4180e. Thermal image of the board at 16A load,  test point 1 is IR3895,  test point 2 is inductor. [3]

 

 

============================================

         
         
         
         
         
         
         
         
         
         
         
         
         
         
         
         
         
         

 

 

 

 

 

 












































































[1] Application Note: Integrated Power Supply Design for NXP i.MX8 QuadMax Processor, 2021.
[2] https://www.infineon.com/cms/en/product/power/dc-dc-converters/integrated-pol-voltage-regulators/ir3895m/.
[3] International IOR rectifier, 16A Highly Integrated SupIRBuck Single‐Input Voltage, synchronous Buck Regulator , IR3895.

 

 

 

=================================================================================